Telehealth has quickly become a familiar part of the Australian healthcare experience, offering a more flexible and accessible way to connect with care.
What began as a necessity has proven its value, reducing barriers to access, saving time and improving convenience, particularly for those where travel can be a challenge.
Telehealth may have gained momentum in recent years, but services like InstantScripts were already well established. Since 2018, InstantScripts has provided online medical consultations and prescriptions across Australia, seven days a week.
With more than half a million users, the platform had developed a deep understanding of user behaviour and the challenges within the existing experience.
The opportunity was to simplify navigation, improve information architecture and refine the design, resulting in a more intuitive and accessible digital experience.

Like visiting a doctor, just online
The experience mirrors the clarity and reassurance of an in-person consultation, guiding users to the right service with confidence.
Navigation was restructured to surface key services quickly, while dynamic wayfinding supports users as they move through the site. Together, these improvements create a more intuitive and supportive journey.
Research into user needs, industry benchmarks and the existing site structure informed a clearer information architecture, improving how content is organised and accessed.
A key outcome was the integration of separate marketing and application platforms into a single, cohesive experience, reducing friction and creating a more seamless path for users.

Finding more, faster
New navigation pathways make it easier for users to find the right service quickly, centred around two key entry points: What we treat and What we do.
Users can now search by condition to identify relevant services, or explore the full range of support available, improving visibility of offerings that were previously overlooked.
These changes reduce friction, increase discoverability and help users reach the right outcome with greater clarity and confidence.

Scalable navigation
Navigation was restructured to provide clearer pathways across key areas, improving how users access Scripts, Telehealth, Medical Certificates and About content.
Each primary menu item now expands to offer three distinct routes: an overview, a list of related services and direct access to login, helping users reach their destination more efficiently.
The system is designed to scale, allowing content to grow or evolve without disrupting the overall structure or user experience.


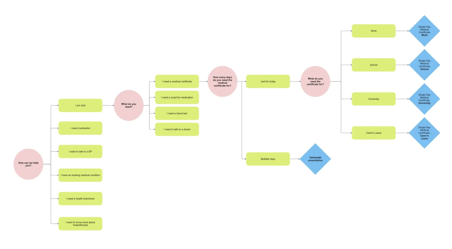
Guided pathways
A guided questionnaire provides a more personalised route to the right service, helping users navigate the platform with greater clarity and confidence.
By answering a small number of structured questions, users are directed to the most relevant pathway, reducing uncertainty and improving decision-making before login.
Six core journeys reflect common healthcare needs, offering clear entry points from the homepage. A flexible component system supports ongoing expansion, allowing new questions and pathways to be introduced as services evolve.


Simple isn't easy
The experience reduces complexity into a clear, logical journey, making it faster and easier for users to access the care they need.
A restrained, flexible interface improves clarity and usability, while supporting the platform’s ability to evolve over time.
An extended colour system strengthens hierarchy and navigation, helping users move through the experience with greater ease and confidence.

A seamless experience, delivered
The experience performs consistently across mobile, tablet and desktop, with each breakpoint designed to prioritise clarity and ease of use.
Navigation adapts to context, ensuring key pathways remain prominent while secondary content is simplified. Login states are also handled with care, maintaining clarity regardless of profile completeness.
The updated experience has been successfully implemented, bringing a more intuitive, scalable and user-focused platform to life.


